近日,尼山世界儒学中心(中国孔子基金会秘书处)主办的“儒家思想与建党百年”征文活动选稿阶段圆满结束,本次征文活动最终选定18篇文章入选《中国孔子基金会文库》。
“儒家思想与建党百年”主题征文活动自2021年6月10日启动以来,教育界、学术界等各界人士积极参与,踊跃投稿。征文活动共收到59篇稿件,涌现了一批思想深邃,立意高远,有思想、有情怀、有高度的优秀作品。这些作品紧扣“儒家思想与建党百年”这一主题,热情讴歌我党建党百年来的伟大成就,充分诠释了以儒学为代表的中国优秀传统文化与马克思主义的内在统一性,极具学术价值。
征文经尼山世界儒学中心学术研究部集体讨论并报送相关专家审阅,最终选定18篇文章作为本次征文活动的“优秀作品”,入选《中国孔子基金会文库》,将于2022年下半年集结出版。
“儒家思想与建党百年”征文活动是尼山世界儒学中心(中国孔子基金会秘书处)为庆祝中国共产党成立100周年,贯彻落实习近平总书记关于大力弘扬中华优秀传统文化重要论述的具体举措和生动实践,对推进马克思主义基本原理同中华优秀传统文化相结合,对推动中华优秀传统文化创造性转化、创新性发展,具有重要意义。
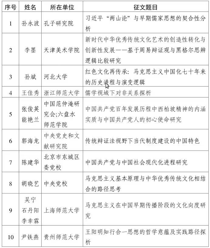
附:
“儒家思想与建党百年”征文“优秀作品”名单

