曾子名字读法与古代天文历术常识
——兼及孔子曾子生年新证
2016-11-29 16:55:21 来源:孔子研究 作者:孙思旺
一
曾子名参,字子舆,少于孔子四十六岁,是孔门高弟之一,儒学传承谱系中的关键人物。他的名字读法如何,自古以来专家学者训释颇多,而往往失其本旨。今撰此札,特欲揭明曾子名字的由来,与其生年以及古代天文历术常识之间的关涉。此层隐秘一旦理清,不惟曾子名字的歧读可以消解,即使有关孔子、曾子生年的异议亦可以因之得一新证。
《说文解字》所记录的字音与现在的主流读法一脉相承。许慎在诠释森字时说“木多貌。从林,从木。读若曾参之参。”森字字音并不复杂,《玉篇》《广韵》《龙龛手镜》《六书故》诸书皆注为“所今切”或“所今反”。据此以推,东汉以前曾参之参的读法,用中古声韵系统观照,当是切“所今”音;用现代汉语拼音系统观照,当是对应skn这个音项。至迟到陆德明时代,曾子名字的读法已经出现分歧。《经典释文》在为《礼记》《论语》所见曾参之参注音时,有一处径言“所金反”,有两处则在“所金反”之下,别行标出“七南反”一音。“所金反”与“所今切”相同,无须赘说“七南反”对应的,则是现代汉语拼音中的can这个音项。从陆氏的标注形式不难看出,前者是占据主流地位的传统读法,后者则是新见旁出的或然读法。
南宋开始,背弃传统读法的倾向逐渐发酵。高似孙《子略》有如下记载“予读先太史《史记注·七十二弟子传》,参字子舆,晋灼读音如‘宋昌骖乘’之参,因并及之。”据此可知,其父高文虎在《史记注》中曾引及晋灼之说,后者将曾子之名读为“七南反”。晋氏音注有无问题姑置不论,此处的关键在于,高氏父子认同并彰显了这一说法。
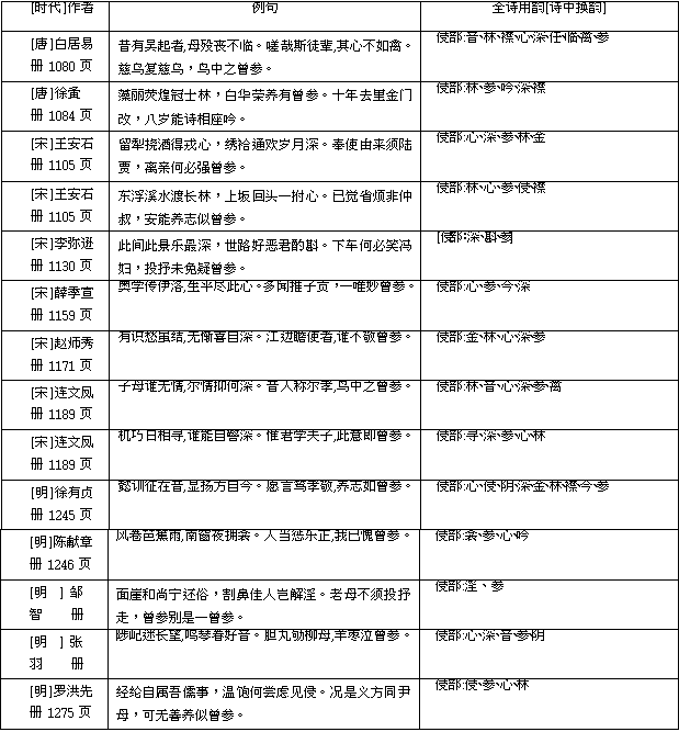
比《子略》稍早的另一部书,毛晃父子的《增修互注礼部韵略》持大体相近的看法。它在侵部的参字下注道‘宿名,亦作曑。又,丛立貌……又,曾参,人名”;在覃部的参字下注道“仓含切……又,曾参,《史记》云‘字子舆’,盖取参乘之义”。两相比较可知,侵部收录的是曾参之参的传统读法,即森音、所今切(今读为如n);覃部收录的是毛氏从涵义上认可的读法,即骖音、七南反(今读为can)。值得回味的是,历代文人作诗取曾参人韵,基本上都是沿用传统旧音(见表1),毛氏的义读既乏前例,又无回响。
明清以来,尤其乾嘉考据学兴起后,“七南反”一派在学术领域渐有后来居上、反客为主之势。方以智《通雅》解释说“曾参字子舆,参当音参乘之骖,今读为森。”杨时伟《正韵笺》、张自烈《正字通》尤为激进,二者以为不但曾参之参应当读骖,即便星宿之参亦当读骖,其著述之勇颇为骇人。四库馆臣谓杨氏“冀以匹夫之力,颠倒千古之是非,抑亦难矣”,“所补笺亦皆转辗稗贩’,‘非根本之学”,谓张书“征引繁芜,颇多舛驳,又喜排斥许慎《说文》,尤不免穿凿附会,非善本也”,皆是鞭辟近里的确评。
张杨二人不必论,硕学宗师如王夫之、王引之、卢文弨、朱骏声等亦主张曾参之参当读骖音。其中,王引之的说法甚为详尽,姑录之如下“鲁曾参字子舆。参读为骖。《秦风·小戎篇》笺云‘骖,两鲱也。’桓三年左传正义》云‘初驾马者以二马夹辕而已。又驾一马与两服为参,故谓之骖。又驾一马,乃谓之驷。故《说文》云,骖,驾三马也;驷,一乘也。总举一乘,则谓之驷。指其_马,则谓之骖。《诗》称‘两骖如舞’,二马皆称骖。《礼记》称‘说骖而赙之’,一马亦称骖。是本其初参,遂以为名也。名骖字子舆者,驾马所以引车也。”其后,近世名家黄侃、张舜徽等皆秉持读骖之说,在学术界影响颇广。
综观毛晃父子以来的读骖论,大多以“匡谬正俗”的面貌出现,主流读森是不言自明的知识背景。比如,《黄扶孟俘诂》说“曾子名参……今若读曾参为曾骖,人必发笑。然观其字子舆,此自取骖乘之义。”卢文弨、方以智在阐明骖音之余,也没有忘记交待“今人咸不然’“今读为森”这一点。主流读法通常不需要专门辩护,但在历代知名学者的持续“匡正”之下,支持传统森音的一派也陷人了须自证合法性的境地。
自上个世纪末以来,季文、吕友仁、于振报等陆续刊文,重申历史上的“骖音’“七南反”之说。与之相对应的是,孙永选、赵德明等也相继撰文,为传统的“森音’“所今切”寻找理义上的依据。孙氏认为,曾参之参是取星宿之义,子舆之舆是取大地之义,名与字之间是天文与地理的关联。赵氏则认为,参与舆皆取众、多之义,与车乘无关;在众、多之义上,参与森同。问题在于,上述为传统读音辩护的意见,无论在名与字的意义关联上,还是在名字释义与历史人物的关系上,都没有展现出比“骖乘说”更加令人信服的魅力。
表1曾参之参入韵举例

二
倘无新的可靠发现,曾子之名也只好读“骖”、读“森”各行其是。因为名与字的关联,未必只局限在某一特定的语义范畴,比如“参”与“舆”,至少在“车乘’“众多”等层面上,皆可以形成密切的语义关系;倘若不能证明某一范畴的名字释义与历史人物之间,存在更为紧密更为合理的内在联系,便无法把它作为唯一的正解加以确认。接下来本文所要揭示的,则是一段前人所未曾道及的新见解;根据其中的材料和思路,不惟曾子名字的音读释义可以定谳,即使孔子生年的异议亦可以因之得一新证。
一言以蔽之,曾子的名字一是和星宿有关,二是和生年有关。我们不妨先引类取譬,举几个相近的事例略作说明。与星宿有关者,如楚国大宰公子辰,字子商,辰、商所取之义为星名,其典故来源可参见《左传·昭公元年》郑子产所述高辛氏二子传说“昔高辛氏有二子,伯曰阏伯,季曰实沈。……后帝不臧,迁阏伯于商丘,主辰。商人是因,故辰为商星。迁实沈于大夏,主参。唐人是因,以服事夏商,……故参为晋星。”又如汉名臣张良,字子房,良、房所取之义亦为星名,其典故来源可参见吉常宏、吉发涵两先生所著《古人名字解诂》:“良,谓王良;房,谓房宿。皆星名。《史记·天宫书》:‘汉中四星,曰天驷。旁一星曰王良。王良策马,车骑满野。’《尔雅·释天》:‘天驷,房也。’……王良古之善御者,因以为天上掌管天驷之星宿名,故以房应良。”与生年有关者,如晋文侯仇,生于伐条之年,晋师败绩,故其父穆侯命之曰仇;文侯之弟曲沃桓叔成师,生于伐千亩之年,晋师有功,故命之曰成师。
曾子名字的由来,近似于上揭两种类型的混合体。参、舆所取之义,其实都是星宿之名。参指参宿,舆指舆鬼(鬼宿)。按四象二十八宿划分,参为西方白虎七宿(奎、娄、胃、昴、毕、觜鯛、参)之一,舆鬼为南方朱雀七宿(东井、舆鬼、柳、七星、张、翼、轸)之一。按九野二十八宿划分,参为西南朱天三宿(觜觿、参、东井)之一,舆鬼为南方炎天三宿(舆鬼、柳、七星)之一。按星宿列国分野考察,参为晋之星,舆鬼为秦之星,秦晋两国地境相接,通婚、交战皆甚频繁,况又迭为春秋之世的霸主,其相匹为辞由来已久。然则无论就白虎朱雀、朱天炎天抑或秦国晋国之星的层面而言,参与舆鬼皆可形成良好的比对呼应。曾子字取舆鬼之舆,正如张良名取王良之良,取其语之便、义之嘉而已。
倘若仅止于此,尚不足以断言上论为正解,因为如前文所说,在车乘、众多等层面上,参舆二字同样可以形成意义上的密切关联。关键在于前文所说的第二层因素一与生年有关。
孔门弟子生年,多由孔子生年推算得来。而孔子的生年,自古以来便有势力相当的两派观点。一派信奉《公羊传》《榖梁传》的说法,认为孔子生于鲁襄公二十一年(前552年);一派秉持太史公的说法,认为孔子生于鲁襄公二十二年(前551年)。曾子少于孔子四十六岁,其生年据《公》《榖》来推,当在鲁定公四年(前506年),岁次乙未;据《史记》来推,当在鲁定公五年(前505年),岁次丙申。孔子生年的异议姑置不论,曾子的生年问题可否作一决断呢?笔者的答案是可以。根据就在于,曾子的名字之中,隐括了其出生之年的天文星象信息。
表2曾子生年异议所涉天文历术信息表

三
要阐明这个“根据”,理路并不复杂。但因涉及一系列天文术语,诠说起来,仍不免有辞费之累。先须援引的关键材料,出自《史记·天官书》:
以摄提格岁:岁阴左行在寅,岁星右转居丑。正月,与斗、牵牛晨出东方……
叶洽岁:岁阴在未,星居申。以六月与觜躺、参晨出,……其失次,有应见箕。
涒滩岁:岁阴在申,星居未。以七月与东井、舆鬼晨出,……其失次,有应见牵牛。
《汉书·天文志》也有类似记载:
太岁在寅曰摄提格。岁星正月晨出东方……
在未曰协洽。六月出,《石氏》曰名长烈,在觜鯛、参……
在申曰涒滩。七月出,《石氏》曰名天晋,在东井、舆鬼。
摄提格以下十二岁的核心内容,实从《石氏星经》承袭而来。石氏是战国时期魏国的数术名家,上去曾子之世不远,其所传内容可以充作探讨之资。所谓摄提格岁、叶洽岁、涒滩岁云云,都是太岁纪年的年岁之名。太岁纪年是以岁星运行为依据的纪年法。岁星的周年视运动,是每十二年(近似值)在天球上绕行一周,故而太岁纪年每十二年完成一循环,一循环之内遂有十二种不同的年份及岁名。每种年岁的定义都有若干相同的观照点,比如岁阴在何种辰位,岁星在何种星次,岁星与何种星宿在何月一同晨出东方,岁星的光芒呈现何种特征等等。
岁星即木星。其“右转”属于行星相对于恒星的视运动,简言之,就如同在皮球的斑点间爬行的蚂蚁。从地球观测者的角度看,木星在天球上的“爬行”轨迹,是时进时退、进多退少、自西而东的周天绕行运动。其“晨出”属于行星相对于太阳的视运动,也即在蚂蚁附近,另有一只速度更快、只进不退的蜘蛛,蚂蚁每十二年绕行一周,蜘蛛则可以绕行十二周;与此同时,皮球也在围绕与蚂蚁绕行轴呈一定夹角的新轴,作自东而西的自转运动,日行一周;现在把皮球、虫豸放大为天球、天体,只有当木星在天球上的“爬行”位置,处于太阳身后(西方)一个较小的次度区间内,它才能随着天球的左转,在早晨先于太阳出现在东方。这种特定的相对位置约隔399日(一年又一月有余)出现一次,故而木星每年的晨出之日,总较上年递退一月。岁阴,又称太岁、太阴,是人们在想象中为岁星虚构的对应天体,它在天球上自东向西,沿着与岁星相反的方向匀速运行,十二年绕行一周。这项设定有两大优点,一是岁阴的运行是抽象的理想值,根据它可以更好地观测衡量岁星运行的理想状态和失次状态;二是它的运行方向与斗柄运转、四季更替、日升月落的方向一致,在纪时上更容易与日常生活接轨。岁星居某,是指岁星居于何种星次。古人根据岁星的视运行周期,将天球沿着天赤道划分为十二次。次即次舍、处所之义,每一“次”分别对应二十八宿中的若干星宿。自西向东,起于星纪,终于析木。岁阴在某,是指岁阴处在何种辰位。十二辰的周天划分与十二次方向相反,是沿着天赤道由东向西排列,起于寅,终于丑(图1)。赘述至此,回头再看前引相关内容大意。叶洽岁(未年),岁阴在未,岁星在天球上自西而东“爬行”至实沈之次(十二辰的申位,“休憩”在觜鯛宿、参宿之间,此年六月,太阳在天球上领先岁星至特定的次度距离,随着天球由东向西的自转,岁星和觜鐫、参二宿先于太阳晨出东方。裙滩岁(申年),岁阴在申,岁星“爬行”至鹑首之次(十二辰的未位,“休憩”在东井宿、舆鬼宿之间,此年七月,岁星和东井、舆鬼二宿先于太阳晨出东方。
复据上述内容考察曾子生年二说。鲁定公四年(前506年)为干支纪年的乙未年,亦即太岁纪年的叶洽岁,岁阴在未,星居实沈(申),六月,参宿与岁星晨出;鲁定公五年(前505年)为干支纪年的丙申年,亦即太岁纪年的涒滩岁,岁阴在申,星居鹑首(未),七月,舆鬼与岁星晨出。表面来看,两种说法都可讲通:要么根据生之年参宿与岁星偕出的天象而得“参”名,复据辰次易位反训之年舆鬼与岁星偕出的天象而表字“子舆”;要么根据生之年舆鬼与岁星偕出的天象而表字“子舆”,复据辰次易位反训之年参宿与岁星偕出的天象而得“参”名。但若考虑到古人名与字之间的区别,这两种说法便只有前者能够成立。根据周礼,子生三月而得名,既冠成人而加字。《礼记·檀弓》说“幼名,冠字,五十以伯仲,死谥,周道也。《礼记·内则》之文稍详于“幼名”:“子生……三月之末……父执子之右手,咳而名之。”《礼记·曲礼》之文稍详于“冠字”“男子二十,冠而字。”对于名与字的关系,卢植《礼记解诂》说“古者名字相配。”《白虎通》说‘或旁其名为之字者,闻名即知其字,闻字即知其名。”要之,名先字后、循名加字是一个基本原则。准此可知,曾子当出生于叶洽岁、乙未年,亦即周敬王十四年、鲁定公四年、公元前506年,由本年的天文现象一参宿与岁星偕出而得名。其加字同样是从天文历术着手,通过对名之涵义的阴阳反训得来。
曾子的名字既是源于星宿之名,则其参字旧读森音所今切、今读shen音自无疑义。曾子的生年既能确定,那么由此反溯,亦可为孔子生年的定谳添一力证。简言之,孔子生年当从《公羊传》《穀梁传》之说,乃周灵王二十年、鲁襄公二十一年、公元前552年,岁次己酉。《史记》的鲁襄公二十二年之说实为误书,因为《仲尼弟子列传》中明确提到曾子少于孔子四十六岁,据此逆推,实与《公羊传〉《穀梁传》相合。
【编辑:解放】
文章、图片版权归原作者所有,如有侵权请联系删除