习主席的4封慰问电,这4句话尤其令人印象深刻
来源:新华网作者:陈杉 郝薇薇
2020-03-24 09:40:00
习近平主席日前就新冠肺炎疫情分别向法国总统马克龙、德国总理默克尔、西班牙国王费利佩六世、塞尔维亚总统武契奇致慰问电,代表中国政府和中国人民,向上述4国政府和人民表示诚挚慰问。
根据世界卫生组织3月20日公布的最新数据,全球新冠肺炎确诊病例已超过23万例。目前,欧洲已成为疫情“震中”,法国、德国、西班牙、塞尔维亚等国疫情防控形势不容乐观。
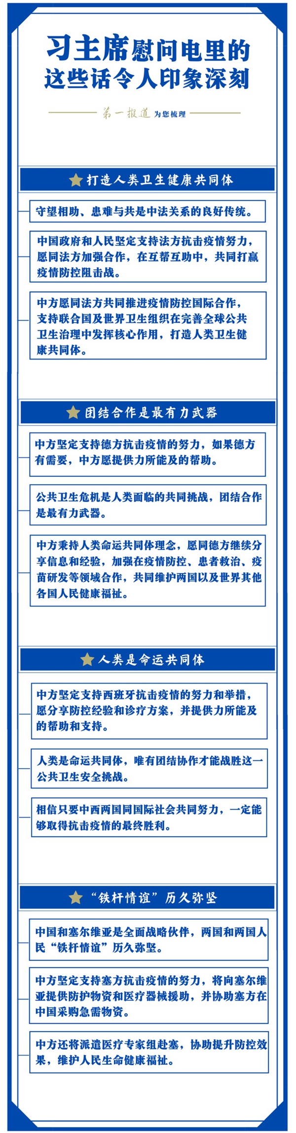
守望相助,患难与共。在中国抗疫最艰难时刻,中国得到各方朋友的宝贵支持。如今,朋友遇到困难,中国同样伸出援助之手。
此次4封慰问电,再次表达了中国愿同世界各国互帮互助、共同打赢疫情防控阻击战的决心和担当。
习主席的4封慰问电中,这4句话尤其令人印象深刻,“第一报道”为您梳理:

阅读通稿,知道更多
习近平就法国发生新冠肺炎疫情向法国总统马克龙致慰问电
新华社北京3月21日电国家主席习近平日前致电法国总统马克龙,就近期法国发生新冠肺炎疫情,代表中国政府和中国人民,向法国政府和人民表示诚挚慰问。
习近平在慰问电中指出,守望相助、患难与共是中法关系的良好传统。感谢法国政府和社会各界对中国全力抗击疫情表达的支持和慰问。公共卫生安全是人类面临的共同挑战。中国政府和人民坚定支持法方抗击疫情努力,愿同法方加强合作,在互帮互助中,共同打赢疫情防控阻击战。中法同为联合国安理会常任理事国,共同负有守护全人类生命安全的重要责任。中方愿同法方共同推进疫情防控国际合作,支持联合国及世界卫生组织在完善全球公共卫生治理中发挥核心作用,打造人类卫生健康共同体。习近平强调,我高度重视中法关系发展,愿同马克龙总统一道努力,统筹好疫情防控和双边关系各项工作,推动中法全面战略伙伴关系经受住共同抗击疫情的考验,继续向前发展。
习近平就德国发生新冠肺炎疫情向德国总理默克尔致慰问电
新华社北京3月21日电国家主席习近平日前致电德国总理默克尔,就近期德国发生新冠肺炎疫情,代表中国政府和中国人民,向德国政府和人民表示诚挚慰问。
习近平在慰问电中强调,不久前德国政府及各界以多种形式对中国疫情防控表达慰问和支持。中方坚定支持德方抗击疫情的努力,如果德方有需要,中方愿提供力所能及的帮助。公共卫生危机是人类面临的共同挑战,团结合作是最有力武器。中方秉持人类命运共同体理念,愿同德方继续分享信息和经验,加强在疫情防控、患者救治、疫苗研发等领域合作,共同维护两国以及世界其他各国人民健康福祉。习近平强调,中方高度重视中德关系发展,愿同德方一道努力,深化中德全方位战略伙伴关系,促进中欧关系发展。
习近平就西班牙发生新冠肺炎疫情向西班牙国王费利佩六世致慰问电
新华社北京3月21日电国家主席习近平日前致电西班牙国王费利佩六世,就近期西班牙发生新冠肺炎疫情,代表中国政府和中国人民,向西班牙政府和人民表示诚挚慰问。
习近平在慰问电中表示,中方坚定支持西班牙抗击疫情的努力和举措,愿分享防控经验和诊疗方案,并提供力所能及的帮助和支持。人类是命运共同体,唯有团结协作才能战胜这一公共卫生安全挑战。相信只要中西两国同国际社会共同努力,一定能够取得抗击疫情的最终胜利。我高度重视中西关系发展,相信通过携手抗击疫情,两国友好互信将更加牢固,互利合作更加紧密,造福两国和两国人民。
习近平就塞尔维亚发生新冠肺炎疫情向塞尔维亚总统武契奇致慰问电
新华社北京3月21日电国家主席习近平日前致电塞尔维亚总统武契奇,就近期塞尔维亚发生新冠肺炎疫情,代表中国政府和中国人民,向塞尔维亚政府和人民表示诚挚慰问。
习近平在慰问电中强调,中国和塞尔维亚是全面战略伙伴,两国和两国人民“铁杆情谊”历久弥坚。在中国人民全力抗击疫情时,塞尔维亚政府和人民以实际行动给予中方有力支持,我深表感谢。中方坚定支持塞方抗击疫情的努力,将向塞尔维亚提供防护物资和医疗器械援助,并协助塞方在中国采购急需物资。中方还将派遣医疗专家组赴塞,协助提升防控效果,维护人民生命健康福祉。我高度重视中塞关系发展,相信在携手抗击疫情过程中,两国患难见真情的传统友谊将更加深入人心,全面战略伙伴关系将得到深化和升华。
编辑:解放
文章、图片版权归原作者所有,如有侵权请联系删除



