一图读懂| 《山东省大运河文化保护传承利用实施规划》

来源:文旅山东作者: 2020-04-02 16:28:00

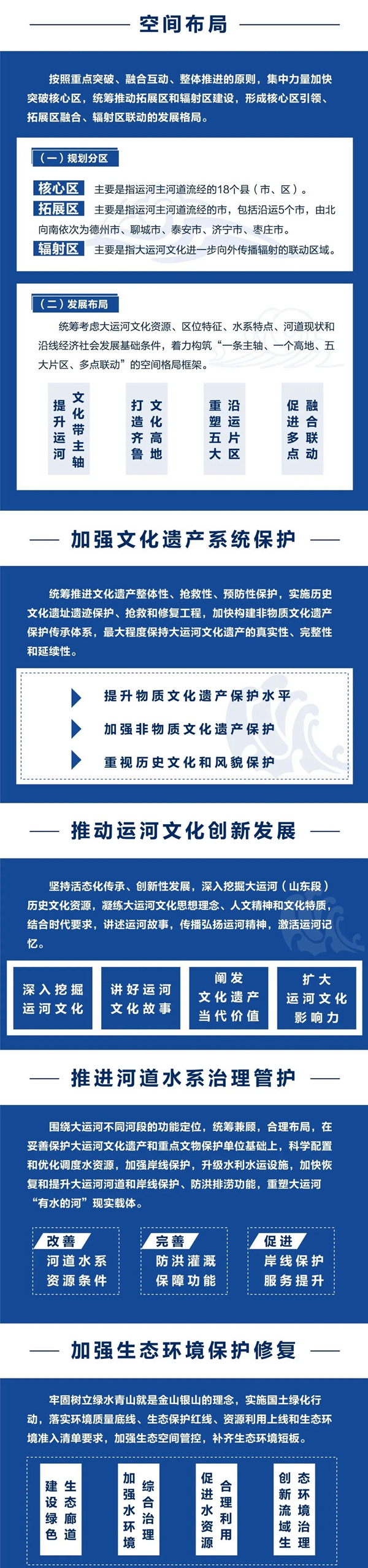
  3月31日,《山东省大运河文化保护传承利用实施规划》正式发布。规划提出,将着力打造大运河文化交流互鉴先行区、大运河文化保护展示核心区、大运河生态文明建设引领区、大运河文化旅游融合示范区,打响“鲁风运河”品牌。

 

编辑:解放

文章、图片版权归原作者所有,如有侵权请联系删除